首页 > 新闻资讯 > 英科业绩

我所律师代理国际货物买卖合同纠纷案获得胜诉

发布日期:2023/12/15

图片

案情简介

图片
微信图片_20231215175722.png


图片

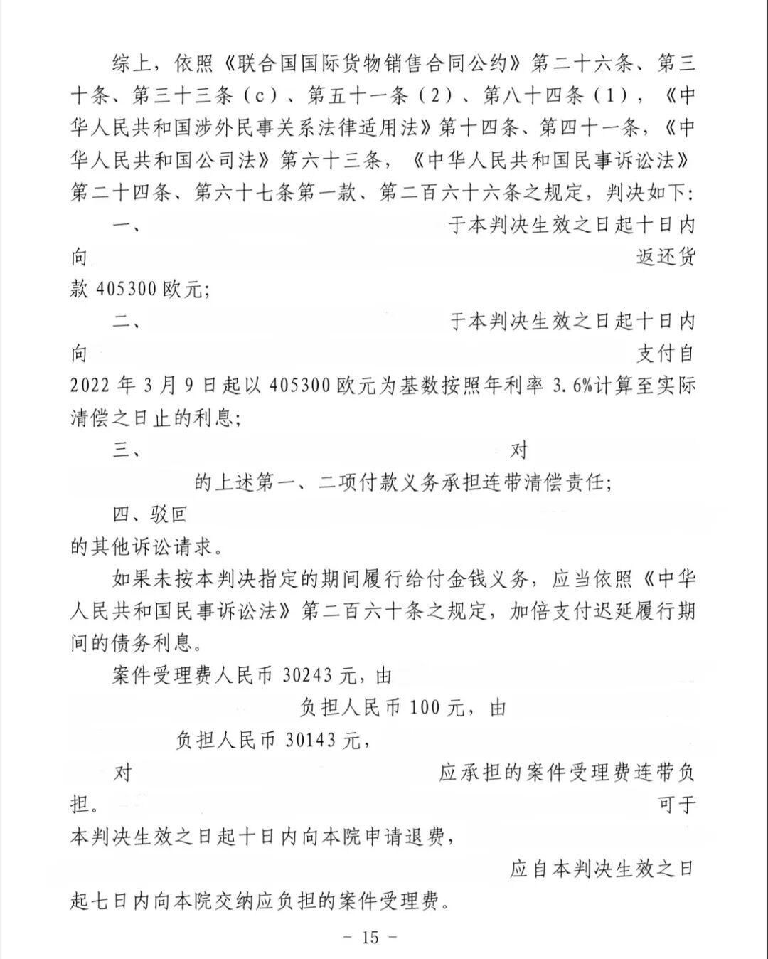
胜诉判决

图片
微信图片_20231215175730.jpg


图片

案件亮点

图片

本案主要的亮点是法院支持了原告的主张,认定被告一在收到大额货款后立即变更公司股权至一老年人名下的行为属于恶意逃避债务,结合《中华人民共和国涉外民事关系法律适用 法》和公司法等判决被告一的前股东和现股东对返还货款承担连带责任。法院支持了原告近乎100%的诉讼请求。

相关业务领域
专业人员